AI
our blog
10 Essential Product Development Process Steps for CTOs

Overview
The article delineates ten essential steps in the product development process that CTOs must adhere to, encompassing:
- Discovery
- Design
- Prototyping
- Testing
- Commercialization
These steps are underpinned by a commitment to agile methodologies, user-centric design, and continuous feedback. This strategic approach not only ensures that products align with market demands but also significantly enhances user satisfaction, ultimately driving business success.
Introduction
In the fast-paced world of technology, the journey from concept to market presents numerous challenges that demand strategic navigation. For Chief Technology Officers (CTOs), grasping the essential steps in the product development process is crucial for ensuring successful outcomes. This article explores ten critical stages that not only streamline product development but also foster innovation and responsiveness to market demands.
How can CTOs effectively implement these steps to transform visionary ideas into tangible products that resonate with users and drive business success?
Studio Graphene: Agile Product Development for Innovative Solutions
Studio Graphene employs an agile development methodology that prioritizes collaboration and adaptability, allowing teams to respond rapidly to shifting market demands and user feedback. This approach not only fosters innovation but also ensures that the final product closely aligns with client objectives. By harnessing AI and emerging technologies, Studio Graphene significantly enhances its ability to deliver cutting-edge, user-friendly solutions.
Our comprehensive services include the product development process steps of:
- Discovery
- Design
- Build
These steps effectively guide clients through every phase of their digital journey. For example, we successfully designed and developed a customer-facing mobile app and a mobile-responsive web platform for Alchemy Wings. This platform features a streamlined and intuitive UI that simplifies the ordering process. Additionally, it includes an admin portal for detailed sales data and a delivery validation system for individual drivers.
In this dynamic landscape, Studio Graphene stands out as a leader in the digital services domain, committed to providing impactful solutions that drive business success.

Idea Generation: Cultivating Innovative Concepts
Idea generation is the cornerstone of successful product development. Techniques such as:
- Brainstorming sessions
- Design thinking workshops
- Participant interviews
empower teams to cultivate innovative ideas. By fostering diverse perspectives within the group, organizations can uncover unique solutions that address real needs. Furthermore, leveraging AI tools for trend analysis can ignite creativity by pinpointing market gaps, offering fresh avenues for exploration.

Product Definition: Establishing Clear Objectives and Requirements
Once concepts are generated, it is crucial to establish clear goals and needs for the offering, including proactive management of regulatory and compliance readiness. This process entails:
- Defining the target audience
- Comprehending their pain points
- Outlining the key features that will effectively address these needs while ensuring adherence to industry standards
Furthermore, developing user personas and journey maps can significantly aid in visualizing the user experience, ensuring that the offering aligns with market demands. Ultimately, this approach balances cost, speed, and resources throughout the creation process.

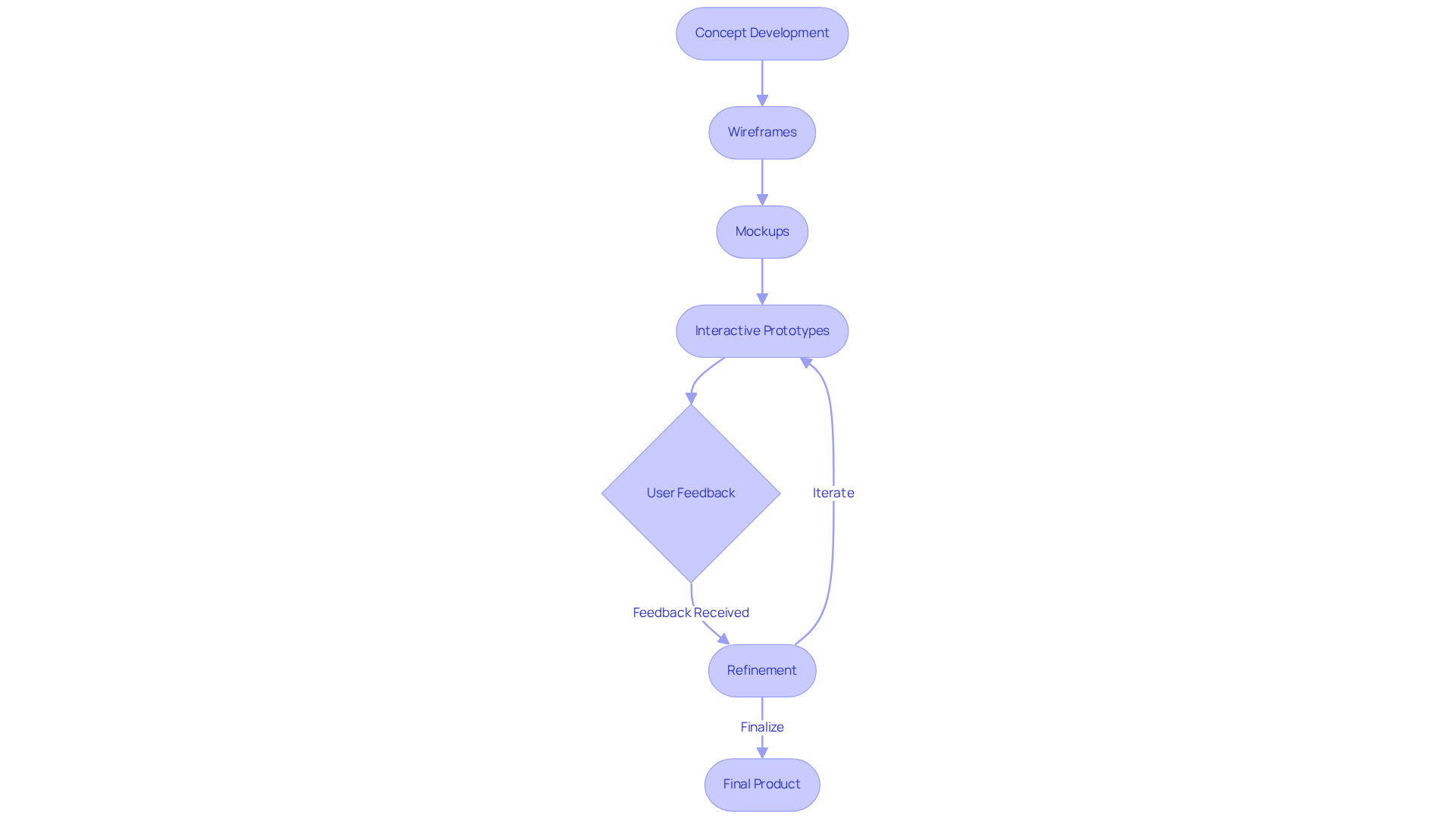
Prototyping: Creating Tangible Representations of Ideas
Prototyping serves as a pivotal stage in the product development process steps, transforming abstract concepts into tangible representations that can be rigorously tested and refined. In developing a customer-facing mobile app and web platform for Alchemy Wings, our emphasis was on designing a user interface that is both simple and intuitive, effectively streamlining the ordering process. By leveraging tools such as wireframes, mockups, and interactive prototypes, teams can rapidly iterate on their designs, gathering invaluable feedback from users at each phase. This iterative approach not only enhances the user experience but also ensures that the final product is functional and aligned with user needs.
In 2025, the landscape of prototyping tools has undergone significant evolution, introducing advanced capabilities that facilitate a more efficient design process. Tools like Figma and Adobe XD empower collaborative design, enabling teams to create high-fidelity prototypes that closely resemble the final product. These platforms allow designers to visualize interactions and gather real-time feedback, which is essential for making informed adjustments. For example, the admin portal developed for Alchemy Wings provided detailed sales insights, enhancing decision-making and improving the user experience based on actual usage patterns. Furthermore, the delivery validation system equipped individual drivers to manage their deliveries efficiently, thereby boosting operational efficiency.
The impact of participant feedback on prototyping iterations is profound. Engaging users early and frequently helps to uncover potential issues and areas for enhancement, resulting in more effective design solutions. Successful projects often employ wireframes and mockups in the product development process steps to explore various design concepts before committing to development, ensuring that the outcome resonates with its target audience. In the case of Alchemy Wings, the integration of a vendor-friendly frontend alongside a delivery validation system for individual drivers exemplifies how user-centric design and iterative testing can markedly improve operational efficiency. By prioritizing these elements, teams can significantly increase their chances of success in a competitive marketplace.

Initial Design: Crafting User-Centric Interfaces
During the initial design phase, the emphasis is on developing user-centric interfaces that promote seamless interactions. Focusing on usability and accessibility is vital, as it guarantees that the item is intuitive for everyone, including individuals with disabilities. Statistics reveal that 70% of disabled online shoppers abandon websites that are difficult to navigate, underscoring the need for accessible design. Furthermore, companies prioritizing accessibility are four times as likely to outperform competitors in total shareholder returns, reinforcing the business case for inclusivity. Working closely with designers to create visually attractive layouts while integrating input can greatly improve the effectiveness of the offering.
As we approach 2025, trends suggest an increasing emphasis on simplicity and clarity in interface design, with successful items following principles that prioritize experience for individuals. Scott Belsky highlights that simplicity is essential in UX design, and case studies show that creations designed with these principles not only satisfy needs but also attain superior market performance, especially those focusing on content structure for individuals with cognitive disabilities. This considerate, inclusive design strategy is not only advantageous for individuals but also crucial for legal adherence.

Validation and Testing: Ensuring Product Reliability
Validation and testing are indispensable for ensuring the reliability of a product, encompassing a variety of assessments such as usability testing, performance testing, and security evaluations. Usability testing, in particular, is vital as it directly influences user satisfaction and product effectiveness. By gathering feedback from real users, teams can identify usability issues early, leading to significant improvements before the product launch. For example, organizations that adopt comprehensive usability testing often experience a reduction in development time by as much as 50%, as potential challenges are addressed proactively.
In 2025, the latest methodologies for usability testing include advanced techniques such as remote participant testing and eye-tracking technology, which yield deeper insights into user interactions. Successful case studies within the tech industry underscore the efficacy of these methods; for instance, a wearable fitness device underwent extensive usability testing, resulting in a product that not only met user expectations but also achieved regulatory compliance.
To ensure reliability, various testing types are implemented, including:
- Functional testing to confirm that all features operate as intended
- Performance testing to evaluate how the product performs under stress
By integrating these testing strategies, businesses can significantly enhance quality, mitigate the risk of failures, and ultimately cultivate greater customer trust.

Commercialization: Strategies for Market Entry
Commercialization represents a critical challenge that necessitates the development of strategies for market entry, aimed at enhancing an item's visibility and adoption. This process involves not only identifying target markets but also crafting compelling marketing campaigns and establishing effective distribution channels. Furthermore, collaboration with marketing teams to create engaging messaging that resonates with the intended audience significantly boosts the item's prospects for success in a fiercely competitive environment. By implementing these strategies, companies can position themselves advantageously in the market, thereby increasing their chances of achieving sustainable growth.

Measuring Success: Utilizing KPIs for Continuous Improvement
Assessing success in development hinges on the effective utilization of key performance indicators (KPIs) that measure an item's impact. Essential KPIs encompass engagement metrics, conversion rates, and customer satisfaction scores. In 2025, the latest trends reveal an increasing reliance on data-driven insights, with companies progressively adopting advanced analytics tools to monitor these metrics. For instance, NextGen Healthcare reported a remarkable 40% increase in story points resolved, illustrating the direct correlation between engagement and productivity.
Regularly reviewing these metrics proves crucial for identifying areas requiring improvement and making informed decisions for future iterations. This iterative approach in the product development process ensures that products meet customer requirements while aligning with overarching business objectives. Notably, companies that implement robust customer engagement strategies witness a significant rise in client satisfaction, with research indicating that effective engagement can lead to a 30% enhancement in consumer happiness and a 12% reduction in negative feedback.
Moreover, understanding how to evaluate the engagement and satisfaction of participants is vital. Metrics such as Net Promoter Score (NPS) and Customer Satisfaction Score (CSAT) provide valuable insights into consumer sentiment, enabling teams to refine their offerings. Furthermore, the 30% increase in pull requests generated and merged following GitClear adoption exemplifies the positive outcomes of effective engagement strategies. As the tech landscape evolves, the importance of these engagement metrics in development cannot be overstated; they serve as a compass guiding teams toward creating offerings that resonate with their target audience.

Customer Feedback: Leveraging Insights for Product Refinement
Client input is crucial for improving products and ensuring they meet consumer requirements. Involving participants through surveys, interviews, and usability tests generates valuable insights into their experiences and preferences. Companies that prioritize customer experience, for instance, see an average 42% improvement in retention. This translates into significant business growth, as satisfied customers are more likely to make repeat purchases and advocate for the brand. As we approach 2025, the demand for consumer insights is expected to increase, with 55% of organizations acknowledging the significance of these approaches in crafting strategies. This reflects a wider trend towards data-driven decision-making in the product development process steps.
Employing a combination of qualitative and quantitative methods, such as participant interviews and satisfaction surveys, enables organizations to gather comprehensive data. Effective customer surveys not only evaluate current performance but also measure interest in potential features, which inform the product development process steps. Furthermore, the incorporation of AI tools, like sentiment analysis applications such as MonkeyLearn, can enhance the evaluation of feedback. This allows organizations to recognize trends and make data-informed choices promptly.
By consistently evaluating customer feedback, development teams can adapt their offerings to align with market trends and consumer expectations. This ultimately enhances engagement and fosters business growth. This iterative method of enhancement ensures that products not only meet but exceed consumer expectations, promoting loyalty and advocacy. As noted by industry experts, effective user research is not merely about collecting data; it’s about predicting user needs and behaviors to create exceptional experiences.

Product Development Plan: Structuring for Success
A well-structured product development plan is essential for successful execution, detailing the necessary steps, timelines, and resources. This plan must clearly define milestones and responsibilities, ensuring that each team member comprehends their role in the process. Effective communication strategies are vital for maintaining alignment within the team and with stakeholders. Regular reviews and updates to the plan are crucial, allowing for adjustments in response to changes in project scope or direction.
In the creation of a user-friendly mobile application and web platform for Alchemy Wings, the platform showcased a simple and easy-to-navigate UI, making ordering uncomplicated while offering access to detailed sales data through an admin portal. Furthermore, the innovative web platform developed for Cypher improved online course accessibility and backend efficiency, demonstrating how automation and technology can enhance the experience for users. Regular testing and iterations are necessary to ensure that the product meets user expectations and adapts to evolving market needs.
By incorporating these elements, organizations can significantly enhance their project management practices, leading to improved outcomes and greater adaptability in a rapidly evolving market.

Conclusion
The product development process represents a multifaceted journey that necessitates careful navigation through various stages to ensure the creation of successful, user-centric solutions. Understanding and implementing the essential steps outlined in this article empowers technology leaders to enhance their approach to product development, ultimately leading to innovative and impactful outcomes.
Key insights underscore the significance of:
- Idea generation
- Product definition
- Prototyping
- Validation
Each step plays a critical role in refining concepts, addressing user needs, and ensuring that the final product meets market demands. Furthermore, emphasizing user feedback and leveraging advanced analytics can significantly improve the development process, enabling teams to make informed decisions and adapt effectively to changing circumstances.
As the landscape of product development continues to evolve, embracing agile methodologies and prioritizing collaboration will be paramount. By fostering a culture of innovation and responsiveness, organizations can not only meet but exceed customer expectations, driving sustained growth and success in a competitive marketplace. Engaging in these practices will empower CTOs and their teams to create products that resonate with users and stand out in the digital realm.

.png)






