AI
our blog
10 Benefits of Native Apps for CTOs Driving Business Growth

Overview
This article delves into the substantial benefits that native apps offer to CTOs focused on driving business growth. It highlights critical aspects such as:
- Enhanced performance
- Superior user experience
- Lucrative monetization opportunities
By detailing how tailored native app solutions can significantly improve customer engagement and operational efficiency, it underscores the potential for increased revenue and competitive advantage in a rapidly evolving digital landscape.
Furthermore, the insights presented reinforce the notion that embracing native app technology is not merely an option but a strategic imperative for businesses aiming to thrive. The discussion encourages CTOs to consider the transformative impact of these solutions on their organizations. Ultimately, the article serves as a call to action, urging leaders to invest in native apps to unlock their full potential in today’s competitive market.
Introduction
In a digital landscape increasingly dominated by mobile interactions, the strategic importance of native apps stands out more than ever. These applications not only enhance user engagement but also act as powerful catalysts for business growth, providing a multitude of benefits that can significantly influence a company's bottom line. As Chief Technology Officers (CTOs) face the complexities of digital transformation, a critical question emerges: how can the strategic implementation of native app development create a competitive advantage and foster sustainable growth in an ever-evolving marketplace?
Studio Graphene: Tailored Native App Development for Business Growth
Studio Graphene excels in crafting tailored native app solutions that are intricately aligned with business objectives. By harnessing the power of AI and emerging technologies, the agency customizes each application to address the specific needs of its clients, facilitating significant business growth. Research underscores this approach, indicating that every dollar invested in mobile application development can yield an average return of $5, showcasing the financial viability of such investments.
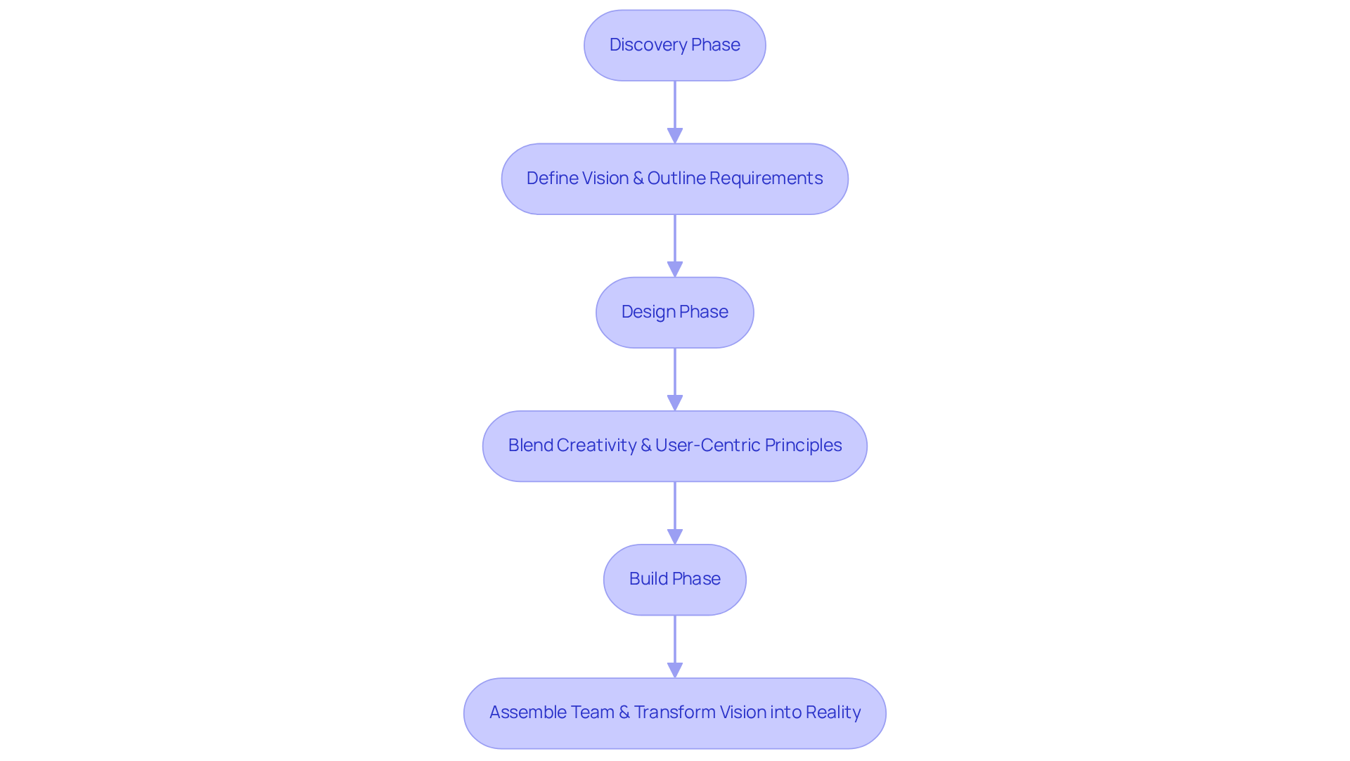
The agency's collaborative methodology empowers CTOs to actively participate in the development process, ensuring that the final product adheres to technical specifications and propels strategic goals forward. The process begins with the Discovery phase, where we help define the vision and outline product requirements. Next, in the Design phase, we blend creativity and user-centric principles to create engaging experiences. Finally, during the Build phase, we assemble a diverse team to transform the vision into reality. Successful projects, such as the collaborative development of Canopy's enhanced rental application and flexible website, demonstrate how native app platforms can serve as integration hubs, connecting fragmented systems and enhancing operational efficiency. Furthermore, the incorporation of AI in native app development allows for the creation of intelligent applications that adapt to individual behavior, ultimately enhancing engagement and retention rates.
In a landscape where over 6.3 billion smartphone users represent a vast potential audience, and where these individuals spend 88% of their mobile time within applications rather than browsing websites, the significance of investing in tailored native apps cannot be overstated. As CTOs navigate the complexities of digital transformation, insights gained from Studio Graphene's tailored solutions, including low-code options, can provide a competitive edge, ensuring that their organizations remain at the forefront of innovation and customer satisfaction. Keyur Patel, Co-Founder and Director at IT Path Solutions, emphasizes that mobile applications have evolved into essential revenue engines that fundamentally reshape customer relationships and drive unprecedented growth trajectories.

Enhanced Performance: Faster Load Times and Smooth User Experience
A native app is meticulously crafted for specific platforms, allowing it to utilize device resources more effectively. This optimization yields significantly faster load times and a more fluid experience compared to a native app instead of web applications. For CTOs, the implications are unmistakable: superior app performance translates to heightened satisfaction and retention, both of which are vital for driving business growth.
By integrating AI-driven optimizations, native applications can dynamically adapt to individual behaviors and preferences, further enhancing their performance. For instance, studies reveal that applications with optimized load times can see retention rates increase by as much as 50%.
Industry leaders emphasize that a seamless experience for users is not merely a luxury but a necessity; as one noted, 'If your plans don’t incorporate mobile, your plans are incomplete.' This underscores the critical importance of prioritizing app performance in the fiercely competitive landscape of mobile technology.

Superior User Experience: Intuitive Interfaces and Seamless Navigation
Native app development offers the unique advantage of crafting intuitive interfaces that meet user expectations across specific platforms. This familiarity facilitates seamless navigation, significantly enhancing user engagement. The development of a customer-facing mobile app and a mobile-responsive web presence for Alchemy Wings illustrates how a simple, easy-to-navigate UI can optimize the ordering process. The platform not only streamlines user interaction but also provides access to comprehensive sales data via an admin portal, underscoring the importance of integrating features that benefit both participants and vendors.
As designer Leo Lopes notes, staying current with UI/UX trends is crucial for meeting client expectations in a rapidly evolving digital landscape. For CTOs, prioritizing exceptional client interaction transcends mere design; it is directly linked to improved customer satisfaction and retention rates. Research shows that apps that prioritize UX from the outset tend to launch more smoothly and face fewer support issues, ultimately driving business growth. This strategy enhances usability and fosters trust, as consistent UI design is vital for nurturing long-term customer relationships.
In a competitive market, delivering a smooth interaction is essential, making intuitive design a focal point for successful development of a native app. Furthermore, with 88% of users less likely to return to an app after experiencing poor UX, the imperative for providing an outstanding user experience has never been more critical.

Offline Functionality: Access to Core Features Anytime, Anywhere
Native apps excel in their ability to function offline, allowing users to access essential features without a continuous internet connection. This capability is particularly advantageous in areas with inconsistent connectivity, ensuring that users remain engaged with the native app, regardless of their network status.
As one expert noted, "Offline functionality is important for a number of reasons." For CTOs, the implications are profound: offline access not only enhances client satisfaction but also fosters increased usage of the native app, which is crucial for driving business growth.
Prominent examples of native apps include:
- Google Docs, which enables users to create and edit documents offline, syncing changes once reconnected
- Spotify, which allows offline music playback, significantly enhancing engagement
By saving data locally on the device, the app can reduce the amount of information it needs to retrieve from the server, leading to quicker load times and a more seamless interaction.
However, implementing offline functionality can present challenges, such as data synchronization and conflict resolution. Furthermore, as mobile applications progressively serve users in various settings, a native app's ability to operate without an internet connection provides a competitive advantage, enhancing their attractiveness and inclusivity.
This functionality is not merely a convenience; it is a strategic advantage that can lead to higher retention rates and an enhanced overall experience.

Robust Security: Enhanced Data Protection and Privacy Features
Native apps provide superior security features that significantly enhance data protection when compared to their web counterparts. They utilize advanced data encryption methods and stringent privacy measures, essential for businesses handling sensitive individual information.
For Chief Technology Officers, implementing robust security measures transcends mere compliance; it is a strategic imperative that fosters trust among individuals. This trust is vital for cultivating long-term relationships with customers, ultimately driving business growth.
As cybersecurity expert Thomas Lambert asserts, 'Data security and privacy are crucial in app development, affecting trust and the overall success of an application.'
Furthermore, with the alarming rise in mobile application threats—approximately 75% of mobile applications exhibit security weaknesses—prioritizing data protection is essential for retaining customers and sustaining a competitive edge in the market.
Noteworthy instances of native apps that have effectively integrated advanced data protection strategies include those utilizing multi-factor authentication and end-to-end encryption, showcasing a commitment to safeguarding individual data.
By championing security as a fundamental aspect of app development, CTOs can ensure their applications not only meet regulatory standards but also resonate with individuals, resulting in increased engagement and loyalty.

Device Integration: Utilizing Camera, GPS, and Other Native Features
Native apps excel in seamlessly integrating with device features such as the camera, GPS, and accelerometer, unlocking a multitude of innovative functionalities that significantly enhance user engagement. For instance, GPS capabilities facilitate location-based services, empowering businesses to deliver customized interactions, including targeted promotions and navigation support. Similarly, camera integration bolsters augmented reality features, enabling users to visualize products in their surroundings prior to making a purchase.
These inherent characteristics not only elevate user interaction but also foster customer loyalty, as they provide distinctive experiences that set applications apart in a competitive landscape. A notable example is OrderPay, where Studio Graphene developed native app solutions for iOS and Android that allow users to browse menus, place orders, and settle bills directly from their tables, thereby transforming the dining experience through the seamless integration of technology. The app presents various service options, including table service, order & collect, and self-serve, addressing diverse customer needs. By leveraging these capabilities, CTOs can create applications that resonate with users, driving both engagement and business growth.
The successful implementation of such features is exemplified in initiatives like Talk Native, which enhances communication through multilingual services, and Just Health Expert, which revolutionizes patient access to healthcare information. Furthermore, the Any Time Order (ATO) project illustrates how integrating a native app can streamline the shopping process for both B2B and B2C customers, ultimately driving sales.
However, the development of these applications is not without its challenges. For instance, the urgency for expedited delivery due to the COVID-19 pandemic and the need to identify high-value customers through detailed analytics are crucial for maximizing the effectiveness of these features. Typically, a project duration of five months is necessary to ensure comprehensive development and integration of these functionalities.
To maximize the impact of native features, CTOs should focus on crafting a cohesive experience across platforms and consider implementing detailed analytics to effectively monitor engagement. This approach will not only enhance the app's performance but also align with business objectives, thereby driving growth and customer satisfaction.

Increased Revenue Potential: Monetization Opportunities through Native Apps
Native software presents a multitude of monetization opportunities, encompassing in-app purchases, subscriptions, and advertising, all of which can significantly amplify revenue potential. In-app purchases (IAPs) have emerged as a dominant revenue model, constituting approximately 48.2% of mobile app earnings. This model empowers users to acquire digital items or features directly within the app, fostering a sense of investment and enhancing user engagement. Notably, 98% of Google Play revenue is derived from free applications, underscoring the prevalence of IAPs within the app ecosystem. The global in-app purchasing market is projected to escalate from $257.23 billion in 2025 to $657.18 billion by 2029, with a compound annual growth rate (CAGR) of 26.4%, propelled by the increasing demand for digital goods and the proliferation of smartphone usage.
Subscriptions are also gaining momentum, particularly in non-gaming applications, as they provide a reliable revenue stream through recurring fees. This model not only ensures sustained engagement among users but also enables developers to deliver premium content and features, potentially increasing customer lifetime value. In fact, premium subscriptions are anticipated to represent over 80% of revenues in the non-gaming sector by 2025.
Furthermore, the advertising landscape is evolving, with in-app advertising expected to surge from $151.1 billion in 2022 to $534 billion by 2029. This growth highlights the necessity of integrating effective advertising strategies within a native app to optimize revenue potential.
For CTOs, grasping these monetization strategies is essential for making informed decisions regarding app development. By leveraging the right combination of in-app purchases, subscriptions, and advertising, businesses can enhance customer satisfaction while driving substantial revenue growth, thereby positioning themselves competitively in the digital marketplace.

Competitive Edge: Differentiating Your Business with Native Apps
Investing in a native app development strategy provides businesses with a significant competitive edge, allowing them to deliver unique features and superior performance. This differentiation is crucial for CTOs who seek to capture market share and stimulate business growth in an intensely competitive landscape.
For example, Studio Graphene's collaboration with OrderPay illustrates how innovative mobile applications can elevate dining experiences through seamless ordering and payment solutions. By enabling patrons to browse menus, order, and pay directly from their tables, OrderPay has revolutionized customer engagement within the hospitality sector.
Industry leaders emphasize that the key to standing out lies in understanding customer needs and integrating innovative features that resonate with individuals. By focusing on distinct features of their native app, such as those developed for OrderPay, companies can enhance the user experience and significantly impact their market share, positioning themselves as leaders in their respective industries.
As Richard Branson aptly noted, 'Brands that thrive in the coming years will have a purpose beyond profit,' underscoring the necessity of aligning app features with broader business objectives to attain enduring success.
Scalability: Adapting to Business Growth and User Demand
Native apps offer superior scalability compared to web solutions, enabling businesses to adeptly respond to growth and evolving consumer demands. This inherent scalability ensures that as user numbers rise, the application sustains optimal performance and functionality. For CTOs, investing in scalable solutions is vital for fostering long-term business growth and enhancing operational efficiency. By harnessing the full capabilities of the device's hardware and software, a native app can seamlessly adapt to increased user interactions, ensuring consistent and high-quality engagement.
Furthermore, effective capacity planning and sizing, including auto-scaling, are crucial for optimizing resource allocation, particularly during peak load periods. This strategy not only addresses immediate business needs but also positions organizations for future growth and innovation.
A prime example is Studio Graphene's collaboration with OrderPay, where a scalable solution was developed to enhance customer interactions, allowing partners to create tailored brand engagements while efficiently managing order data. Such innovative mobile application development enhances dining experiences through seamless ordering and payment solutions, underscoring the critical role of collaborative development in achieving scalable and user-centric digital products.

Long-Term Cost-Effectiveness: Investing in Sustainable App Solutions
While the initial investment in a native app development may exceed that of web-based solutions, the long-term cost-effectiveness is significant. For example, our collaboration with Alchemy Wings involved designing a customer-facing mobile app alongside a mobile-responsive web platform. This platform featured a simple, easy-to-navigate UI, streamlining the ordering process. Not only did this enhance user experience, but it also provided access to detailed sales data through an admin portal. This demonstrates how a native app can lead to improved user retention and reduced overall costs. For CTOs, grasping this long-term perspective is vital for making informed decisions that align with business growth objectives.

Conclusion
Investing in native app development emerges as a pivotal strategy for businesses aiming to drive growth and enhance customer engagement. By leveraging tailored solutions, organizations can create applications that not only meet user expectations but also align with broader business objectives. This approach fosters innovation and positions companies to capitalize on the vast potential of the mobile market.
The article outlines several key benefits of native apps, including:
- Enhanced performance
- Superior user experience
- Offline functionality
- Robust security
- Seamless integration with device features
Each of these aspects contributes significantly to user satisfaction and retention, ultimately leading to increased revenue potential and a competitive edge in the market. Furthermore, the emphasis on scalability and long-term cost-effectiveness highlights the strategic importance of investing in native applications for sustained business success.
In conclusion, the advantages of native apps extend far beyond technical specifications; they represent a comprehensive approach to meeting user needs and driving business growth. As organizations navigate the complexities of digital transformation, embracing native app development can serve as a powerful catalyst for innovation, customer loyalty, and ultimately, enhanced profitability. The time to prioritize native apps is now, as they hold the key to unlocking new opportunities in an increasingly mobile-centric world.

.png)






