AI
our blog
Master MVVM Architecture: A Step-by-Step Guide for CTOs

Overview
The primary objective of this article is to deliver a comprehensive guide on mastering the MVVM (Model-View-ViewModel) architecture, tailored specifically for CTOs and developers. It outlines the essential components of MVVM, highlights the advantages of adopting this architecture, and provides detailed, step-by-step instructions for establishing a project environment. This includes guidance on:
- Creating core components
- Implementing data binding
- Troubleshooting common issues
The article emphasizes the effectiveness of the MVVM pattern in enhancing maintainability and user engagement within software applications.
Introduction
The MVVM architecture has emerged as a pivotal framework in modern software development, empowering developers to create applications that are both maintainable and scalable. By clearly delineating the roles of the Model, View, and ViewModel, this architectural pattern not only enhances user engagement but also streamlines the development process, resulting in significant time and cost savings.
However, as teams venture into adopting MVVM, they often encounter complexities that can hinder their progress.
How can CTOs effectively navigate these challenges to harness the full potential of MVVM architecture in their projects? This question is critical, as addressing these obstacles is essential for maximizing the benefits of this powerful framework.
Understand MVVM Architecture Fundamentals
The MVVM architecture is a software architectural pattern that distinctly separates the development of graphical user interfaces from the underlying business logic of an application. This separation is essential for enhancing maintainability and testability, particularly in complex projects. The three core components of MVVM are:
-
Model: This component encapsulates the data and business logic of the application. It is responsible for gathering and saving information, often interacting with databases or APIs, thus ensuring that the application has access to essential details.
-
View: The interface that presents the data to the user. It monitors the model for changes and updates accordingly, providing a responsive experience. Recent trends indicate that 60% of users prefer applications that update in real-time, underscoring the importance of a dynamic View in enhancing engagement.
-
ViewModel: Acting as a bridge between the Model and the View, the ViewModel retrieves data from the Model and prepares it for display in the View. It manages interactions and commands, ensuring that the View remains independent from the business logic. This architecture allows for a clean separation of concerns, which is crucial for maintaining minimal complexity as applications evolve.
The advantages of employing MVVM architecture are well-documented. Applications utilizing this pattern have experienced a 25% increase in user engagement metrics compared to traditional methods, as noted in various studies. Furthermore, teams utilizing the MVVM architecture can reduce their time-to-market by 30% and post-release defects by approximately 20%, making it an attractive choice for contemporary software development. As John Gossman, the architect behind the MVVM pattern, stated, "Model/View/ViewModel is thus a refinement of MVC that evolves it from its Smalltalk origins into the very familiar modern environment of Web development."
Real-world applications of the pattern, such as mobile apps displaying weather data, illustrate its effectiveness. In these scenarios, the Model represents weather data, the View displays this information, and the ViewModel manages data retrieval and user input, facilitating easier updates and maintenance. While the Model-View-ViewModel pattern offers notable benefits, it is vital to acknowledge that it may introduce initial complexity and a learning curve for those unfamiliar with MVC-like frameworks. By comprehending these elements and their interactions, developers can effectively apply the MVVM architecture, resulting in robust applications that are simpler to maintain and test.

Set Up Your MVVM Project Environment
To establish a robust project environment based on MVVM architecture, it is essential to adhere to best practices that ensure effective implementation.
-
Choose Your Framework: Begin by selecting a framework that aligns with your target platform. Options such as WPF, Xamarin, or .NET MAUI all effectively support the MVVM architecture principles. Frameworks like Prism or Caliburn.Micro can further enhance your MVVM architecture implementation by providing useful features that streamline development.
-
Install Necessary Tools: Ensure that you have the latest version of Visual Studio or your preferred IDE. For .NET projects, installing the .NET SDK is crucial to leverage the latest features. Staying updated is particularly important with the upcoming .NET Conf 2025, where new tools and frameworks will be showcased.
-
Create a New Project: Initiate a new project using your chosen framework. For instance, in Visual Studio, you can opt for 'WPF App' or 'Xamarin.Forms App' to kickstart your development process.
-
Add Libraries for MVVM architecture: Enhance your project by integrating libraries that simplify the implementation of MVVM architecture. Libraries such as MVVM Light, Prism, or ReactiveUI provide essential functionalities, including data binding and command handling, which are vital for a seamless MVVM architecture.
-
Organize Your Project Structure: Maintain a clean project structure by creating dedicated folders for Models, Views, and ViewModels. This organization not only aids in managing your code effectively but also facilitates scalability as your project evolves.
By following these steps, you will establish a strong foundation for your project, ensuring a smooth implementation of the MVVM architecture while improving maintainability and testability. As Mr. Leeds aptly noted, "The primary benefit of this approach is that it makes it easy to construct loosely coupled, unit testable apps because the view models have no dependence on the views themselves.

Create Core Components: Model, View, and ViewModel
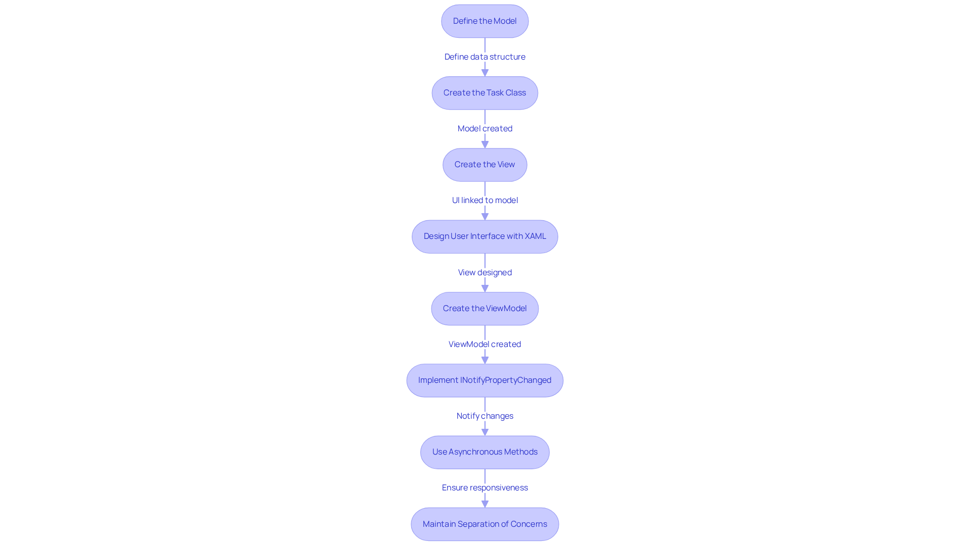
To create the core components of MVVM, follow these steps:
-
Define the Model: Begin by creating classes that encapsulate your information structure. For instance, in a task management application, you might define a
Taskclass with properties such asTitle,Description, andIsCompleted. Efficient data structures optimize algorithm performance, allowing for faster execution and reduced resource consumption:public class Task { public string Title { get; set; } public string Description { get; set; } public bool IsCompleted { get; set; } } -
Create the View: Next, design your user interface using XAML (for WPF) or other UI markup languages. Ensure that UI elements are linked to properties in the data model. For example:
<TextBox Text="{Binding Title}" /> <Button Command="{Binding SaveCommand}" Content="Save" /> -
Create the Model for Representation: Construct a class that implements
INotifyPropertyChangedto notify the interface of property changes. This class ought to encompass attributes for binding information and commands for actions performed by individuals. It is crucial to never raise an event if the property does not change:public class TaskViewModel : INotifyPropertyChanged { private Task _task; public Task Task { get => _task; set { _task = value; OnPropertyChanged(); } } public ICommand SaveCommand { get; } // Implement INotifyPropertyChanged and additional logic }Furthermore, to keep the UI responsive, utilize asynchronous methods for I/O operations in the ViewModel.
By following these steps, you will create the essential elements of your architectural model using MVVM architecture, facilitating effective information management and improved user engagement. As highlighted in best practices, maintaining a clear distinction between the View and the model is essential for minimizing maintenance challenges and enhancing collaboration between developers and UI designers. As Microsoft MAUI states, "the simplest approach is for the view to declaratively instantiate its corresponding view model in XAML.

Implement Data Binding for Enhanced UI Interaction
To implement data binding in your MVVM application effectively, follow these essential steps:
-
Set Up Data Binding in XAML: Utilize binding expressions in your XAML to connect UI elements to model properties. For instance:
<TextBox Text="{Binding Task.Title, Mode=TwoWay}" />This binds the
TextBoxto theTitleproperty of theTaskobject in the ViewModel, enabling two-way data binding. -
Use Observable Collections: Implement
[ObservableCollection<T>](https://c-sharpcorner.com/blogs/utilization-of-observablecollection-in-c-sharp)for collections to ensure the UI automatically updates when items are added or removed. For example:public ObservableCollection<Task> Tasks { get; set; } = new ObservableCollection<Task>();This approach simplifies the ViewModel's responsibility in managing data collections, as changes are automatically reflected in the Views, enhancing user experience. Notably,
ObservableCollection<T>implements theINotifyCollectionChangedinterface, which is essential for notifying the UI of changes dynamically. -
Implement Commands: Define commands in your ViewModel to manage interactions. For example, create a command to add a new task:
public ICommand AddTaskCommand => new RelayCommand(AddTask); private void AddTask() { Tasks.Add(new Task { Title = "New Task" }); }This allows for a responsive interface where user actions directly influence the data model.
-
Test Information Binding: Execute your application and verify the information binding functionality. Make changes in the UI and ensure that the ViewModel updates accordingly, and vice versa. This iterative testing is crucial for confirming that the dynamic interactions are functioning as intended.
By effectively implementing data binding, you will create a dynamic and responsive user interface that significantly enhances user interaction and satisfaction. Current trends suggest that utilizing ObservableCollection<T> not only simplifies UI updates but also conforms to best practices in MVVM architecture, making it a favored option for contemporary application development. Furthermore, with the approaching .NET Conf 2025, set for November 11-13, developers can investigate the latest developments in .NET technologies that further enhance MVVM architecture.

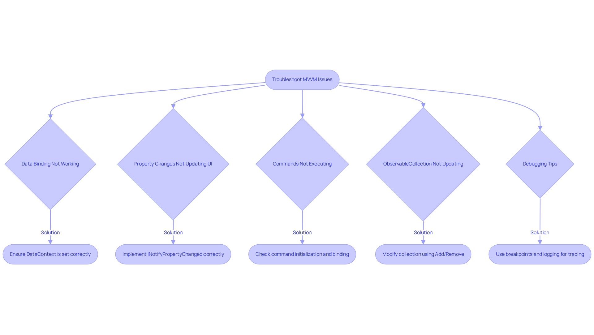
Troubleshoot Common MVVM Implementation Issues
To troubleshoot common MVVM implementation issues, consider the following solutions:
-
Data Binding Not Working: Ensure that the DataContext of your View is configured correctly to the model. For example:
this.DataContext = new TaskViewModel(); -
Property Changes Not Updating UI: Verify that your ViewModel implements
INotifyPropertyChangedcorrectly. It is crucial to callOnPropertyChanged()whenever a property changes to reflect updates in the UI. -
Commands Not Executing: Check that your commands are properly initialized and bound in XAML. Ensure that the command is not null and that the method it calls is accessible to avoid execution failures.
-
ObservableCollection Not Updating: If your UI is not reflecting changes in an
ObservableCollection, ensure that you are modifying the collection itself (e.g., usingAdd,Remove) rather than replacing it entirely, as this can lead to inconsistencies in the UI. -
Debugging Tips: Utilize breakpoints and logging to trace the flow of data and commands. This method is effective in pinpointing where failures occur within the mvvm architecture.
By addressing these common issues, you can significantly enhance the reliability and functionality of your MVVM implementation, leading to a more robust application.

Conclusion
The MVVM architecture serves as a pivotal framework for modern software development, providing a structured approach that distinctly separates user interface design from business logic. This separation enhances maintainability and boosts testability, making it a favored choice for CTOs seeking to streamline their development processes. By adopting MVVM, organizations can create applications that are not only responsive but also easier to scale and modify over time.
This guide has thoroughly explored the key components of MVVM, including the essential roles of the Model, View, and ViewModel. Practical steps for setting up a project environment, implementing data binding, and troubleshooting common issues have been highlighted, offering a comprehensive roadmap for developers. The benefits of using MVVM, such as increased user engagement and reduced time-to-market, further underscore its relevance in today’s fast-paced development landscape.
Ultimately, embracing the MVVM architecture transcends mere trend-following; it equips development teams with the necessary tools to create robust, efficient, and user-friendly applications. As the software development landscape continues to evolve, leveraging the principles of MVVM will be crucial for maintaining competitiveness and meeting user expectations. For those aiming to enhance their development practices, taking the first step towards implementing MVVM could lead to significant improvements in both application quality and team productivity.








