Studio
our blog
Master the Iterative Approach: A Step-by-Step Guide for CTOs

Overview
This article delves into how CTOs can effectively master the iterative approach in development through a structured, step-by-step guide. It underscores the criticality of continuous refinement and user involvement within the development process. By highlighting essential tools, challenges, and strategies, it enhances product quality and responsiveness to market demands, ultimately equipping CTOs with the necessary insights to drive success.
Introduction
The landscape of software development is rapidly evolving, with the iterative approach emerging as a game-changer for teams striving to stay ahead. This cyclical method not only promotes continuous refinement and responsiveness but also aligns closely with user needs, ensuring that products resonate in a competitive market. However, as organizations embrace this dynamic strategy, challenges such as scope creep and communication breakdowns can threaten success. How can CTOs effectively navigate these obstacles to harness the full potential of iterative development?
Define the Iterative Approach in Development
The iterative approach in development represents a cyclical process that emphasizes continuous refinement and enhancement of an item through repeated cycles or iterations. Each iteration encompasses planning, executing, testing, and reviewing, which enables teams to adapt to changes and effectively integrate user input. This method starkly contrasts traditional linear approaches, such as the Waterfall model, where each phase must be completed before advancing to the next. By utilizing an iterative approach, teams can provide functional prototypes early, gather insights, and make necessary adjustments, ultimately leading to a more user-centered outcome that aligns with market demands.
Key characteristics of the iterative approach include:
- Flexibility: Teams can pivot based on feedback and changing requirements, enhancing adaptability in dynamic environments.
- User-Centric: Continuous user involvement ensures the offering aligns with user needs, fostering higher satisfaction rates.
- Risk Management: Early detection of issues significantly reduces the risk of project failure, with studies indicating that companies using iterative methods report a 71% success rate in project delivery compared to only 36% for traditional methods.
- Incremental Delivery: Features are developed and delivered in manageable chunks, allowing for quicker time-to-market; organizations utilizing advanced prototyping techniques can reduce their time-to-market by up to 50%.
Understanding these principles is crucial for CTOs striving to guide their teams in adopting an iterative approach for successful development. As industry leaders emphasize, utilizing an iterative approach not only enhances product quality but also aligns development efforts with evolving market demands.

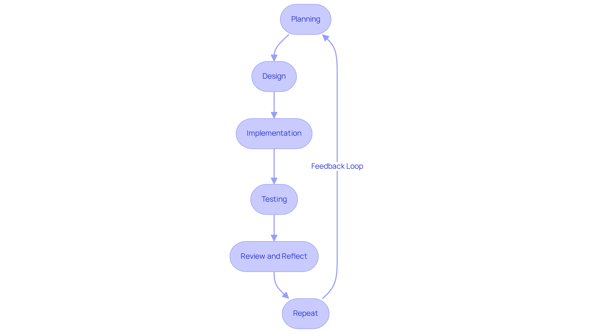
Outline the Steps of the Iterative Process
The iterative approach represents a structured process that steers teams through development cycles, ensuring continuous improvement and responsiveness. This process is crucial for organizations aiming to enhance their development strategies. Here’s a detailed breakdown of the key steps involved:
-
Planning: Clearly define the project scope, objectives, and requirements. Engage key stakeholders and collect initial participant feedback to shape the development direction effectively.
-
Design: Develop initial prototypes or wireframes based on insights from the planning phase. Focus on customer experience and interface design to create an intuitive and engaging offering.
-
Implementation: Incrementally develop the offering, starting with core functionalities. Each iteration should yield a working version, allowing for progressive enhancements.
-
Testing: Conduct comprehensive testing after each iteration. Gather user insights to pinpoint issues and recognize areas for enhancement, essential for preserving quality and user satisfaction. Research indicates that iterative testing can lead to a 70% decrease in support calls, showcasing its effectiveness.
-
Review and Reflect: After testing, analyze the outcomes of the iteration. Assess what worked well and what didn’t, using these insights to inform the next cycle. Companies that practice regular retrospectives report up to a 30% improvement in team performance within six months.
-
Repeat: Based on feedback and analysis, return to the planning phase for the next iteration. This cyclical process continues until the item attains the desired quality and functionality. Significantly, research indicates that a median enhancement of 165% in usability can be attained from the first to the final iteration, highlighting the importance of several iterations for effective development.
By adhering to these steps, CTOs can foster collaboration, enhance responsiveness, and ultimately improve product quality through an iterative approach. As highlighted by industry leaders, companies that prioritize customer input in development processes outperform competitors by 20%, emphasizing the significance of experimentation and user insights for innovation success.

Identify Tools and Resources for Implementation
To successfully apply the iterative approach, CTOs can leverage a variety of tools and resources that enhance teamwork, task management, and input gathering. Essential tools include:
- Project Management Tools: Platforms like Jira, Trello, and Asana are vital for managing tasks, tracking progress, and facilitating communication throughout the iterative process. Organizations that adopt structured project management methodologies experience a 28% reduction in budget overruns, underscoring the importance of these tools (Project Management Institute).
- Prototyping Tools: Software such as Figma, Adobe XD, and InVision enables teams to develop interactive prototypes that can be assessed and refined based on user feedback. Prototyping tools significantly enhance user input collection, leading to improved product iterations. Efficient evaluation systems can result in a 41% enhancement in software deployment predictability (Project Management Institute).
- Version Control Systems: Tools like Git and GitHub are crucial for effectively managing code changes, ensuring that iterations are tracked and previous versions can be restored when necessary. This capability is essential for maintaining integrity and facilitating collaboration among developers.
- User Feedback Platforms: Services like UserTesting and SurveyMonkey streamline the collection of user feedback, helping teams understand user needs and preferences. Merely 41% of firms not utilizing management tools complete their tasks punctually, emphasizing the significance of employing these platforms in the iterative process (Management Statistics).
- Collaboration Tools: Platforms such as Slack and Microsoft Teams enhance communication among team members, ensuring that everyone is aligned and informed throughout the development process. With 91% of professionals indicating the use of virtual tools for management, these platforms are essential to contemporary workflows.
By leveraging these tools, CTOs can streamline the iterative approach, foster better team collaboration, and ultimately enhance the quality of their products.

Address Challenges and Troubleshoot Implementation Issues
While the iterative approach provides numerous benefits, it also presents challenges that CTOs must navigate effectively. Common issues and strategies for troubleshooting include:
-
Scope Creep: As iterations progress, there is often a tendency to introduce new features or requirements. To handle this, set clear goals for the initiative and prioritize features based on client feedback and business objectives. Studies indicate that 80% of software endeavors fail due to insufficient scope management, and scope creep impacts 45% of initiatives across various sectors. This emphasizes the necessity of maintaining a defined scope throughout the development process.
-
Communication Breakdowns: Miscommunication among team members can significantly hinder progress. Implement regular check-ins and utilize collaboration tools to ensure alignment and transparency. Research shows that 70% of professionals report that communication challenges lead to wasted time, while 65% of companies struggle to effectively implement changes from strategic initiatives. This underscores the need for effective communication strategies.
-
Resistance to Change: Team members may resist adopting an iterative approach. To tackle this, offer thorough training and highlight the advantages of the iterative approach in development, such as improved quality and greater client satisfaction. Successful organizations often foster a culture that embraces change, leading to improved project outcomes.
-
Insufficient Client Input: If client input is not gathered efficiently, the product may fail to meet client requirements. Utilize feedback platforms and ensure testing is conducted with a diverse group of individuals. Firms such as Airbnb demonstrate that experimenting with user experiences can result in substantial enhancements in quality.
-
Time Management: Iterative cycles can sometimes extend beyond planned timelines. To mitigate this, set realistic deadlines for each iteration and monitor progress closely to ensure timely delivery. Research indicates that 80% of construction endeavors facing scope creep experience schedule delays, averaging a 33% setback. This emphasizes the need for diligent time management.
By proactively addressing these challenges, CTOs can improve the effectiveness of the iterative approach and drive successful product development. The London Olympics 2012 project serves as a notable example of effective scope management through stakeholder collaboration and change control measures, illustrating how proactive strategies can lead to successful outcomes.

Conclusion
The iterative approach to software development stands as a transformative strategy that empowers CTOs to elevate product quality and responsiveness to user needs. By embracing this cyclical process, organizations can transcend traditional linear models, fostering an environment where continuous feedback and adaptation drive success. This method not only aligns development efforts with market demands but also cultivates a culture of innovation and collaboration.
Key insights from the article underscore the structured steps of the iterative process, which encompass:
- Planning
- Design
- Implementation
- Testing
- Review
- Repetition
Each phase plays a critical role in refining the product and ensuring that it meets user expectations. Furthermore, leveraging the right tools—such as project management and prototyping platforms—can significantly streamline the iterative process, leading to improved efficiency and collaboration among teams.
Ultimately, adopting the iterative approach transcends a mere technical shift; it signifies a fundamental change in how organizations approach development. By prioritizing user feedback and maintaining clear communication, CTOs can adeptly navigate the common challenges associated with this methodology. Embracing these practices will not only enhance project outcomes but also position companies to thrive in a competitive landscape. The call to action is unequivocal: it is time for CTOs to champion the iterative approach and unlock its potential for innovation and success within their organizations.
.png)







